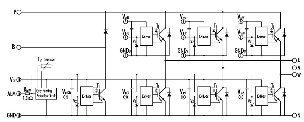
Product Summary
The 7MBP150RF060-01 is an intelligent power module.
Parametrics
7MBP150RF060-01 absolute maxing ratings: (1)DC Bus Voltage VDC: min=0, max=450V; (2)DC Bus Voltage (surge) VDC(Surge): min=0, max=500V; (3)DC Bus Voltage (short operating) VSC: min=200V, max=400V; (4)Collector-Emitter Voltage VCES: min=0, max=600V; (5)Inverter Continuous IC: max=150A; Collector 1ms ICP: max=300A; Current Duty=58.8% -IC: max=150A; (6)Collector Power Dissipation One Transistor PC: max=595W; (7)Dynamic Brake Continuous IC: max=50A; Collector Current 1ms ICP: max=100A; (8)Forward Current of Diode IF: max=50A; (9)Collector Power Dissi. DB One Transistor PC: max=198W; (10)Voltage of Power Supply for Driver VCC*1: min=0, max=20V; (11)Input Signal Voltage VIN*2: min=0, max=VZV.
Features
7MBP150RF060-01 features: (1)On the conditions of VCE=600V, Input Terminal Open, Collector Current At Off Signal Input ICES: max=1.0mA; (2)On the condition of IC=150A, Collector-Emitter Saturation Voltage VCE(Sat): max=2.8V; (3)On the condition of -IC=150A, Forward Voltage of FWD VF: max=3.0V; (4)On the conditions of VCE=600V, Input Terminal Open, Collector Current At Off Signal Input ICES: max=1.0mA; (5)On the condition of IC=50A, ollector-Emitter Saturation Voltage VCE(Sat): max=2.8V; (6)On the condition of -IC=50A, Forward Voltage of FWD VF: max=3.3V.
Diagrams

(China (Mainland))






